The Valve Wizard

Parts for valve amplifiers!

Universal ECL86 PCB

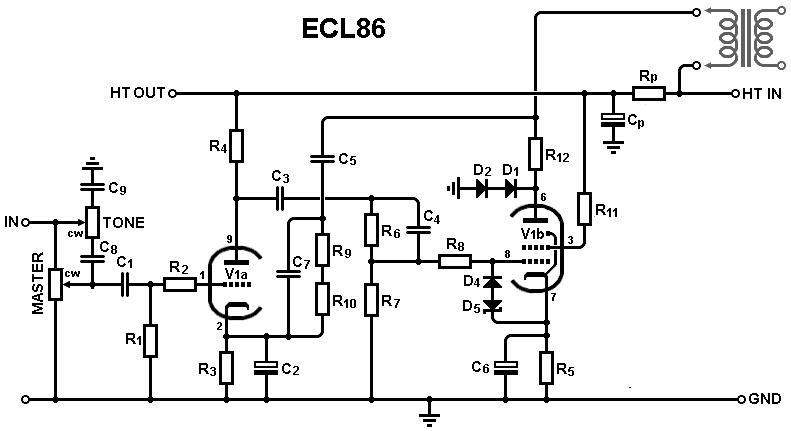
This PCB is a trial run to see if there is any interest in it. It is designed to accept an ECL86 / PCL86 / 6GW8 / 14GW8 triode-pentode, commonly used in old stereos, radios, and some small guitar amps. This valve contains a triode (basically one section of a 12AX7) and a power pentode (like a diet version of the EL84). On this PCB the triode section is configured as an ordinary gain stage and the pentode is configured as a single-ended output stage. Other features include:

Tone and Master volume pots;

Input coupling cap. This isn't needed if you're also using one of my other PCBs which already has output coupling caps, but you may need it if using this PCB on its own for special projects;

Catching diodes between grid and cathode to prevent blocking distortion (described in my book, section 4.19);

Catching diodes from anode to ground to help protect against negative flyback spikes on the output transformer (use 1N4007);

Optional anode-to-cathode negative feedback ("ring of two") for hi-fi applications.

The circuit is shown below:

Gerber files
I no longer sell PCBs but you can find the gerber files here.